.
新华社北京5月25日电 中共中央、国务院印发了《国家水网建设规划纲要》,并发出通知,要求各地区各部门结合实际认真贯彻落实。
《国家水网建设规划纲要》主要内容如下。
目录
一、规划基础
(一)发展现状
(二)形势要求
二、总体要求
(一)指导思想
(二)工作原则
(三)发展目标
(四)主要任务
三、国家水网总体布局
(一)加快构建国家水网主骨架
(二)畅通国家水网大动脉
(三)建设骨干输排水通道
四、完善水资源配置和供水保障体系
(一)实施重大引调水工程建设
(二)完善区域水资源配置体系
(三)推进水源调蓄工程建设
五、完善流域防洪减灾体系
(一)提高河道泄洪能力
(二)增强洪水调蓄能力
(三)确保分蓄洪区分蓄洪功能
(四)提升洪水风险防控能力
六、完善河湖生态系统保护治理体系
(一)加强河湖生态保护治理
(二)加快地下水超采综合治理
(三)推进水源涵养与水土保持
七、推动国家水网高质量发展
(一)推进安全发展
(二)推动绿色发展
(三)加快智慧发展
(四)统筹融合发展
(五)完善体制机制
八、保障措施
(一)加强党的领导
(二)加强组织实施
(三)加强政策保障
(四)加强科技支撑
加快构建国家水网,建设现代化高质量水利基础设施网络,统筹解决水资源、水生态、水环境、水灾害问题,是以习近平同志为核心的党中央作出的重大战略部署。为做好国家水网顶层设计,编制了《国家水网建设规划纲要》。本规划纲要是当前和今后一个时期国家水网建设的重要指导性文件,规划期为2021年至2035年。
一、规划基础
(一)发展现状
国家水网是以自然河湖为基础、引调排水工程为通道、调蓄工程为结点、智慧调控为手段,集水资源优化配置、流域防洪减灾、水生态系统保护等功能于一体的综合体系。新中国成立以来,党领导人民开展了波澜壮阔的水利建设,建成了世界上规模最大、范围最广、受益人口最多的水利基础设施体系,成功战胜了数次特大洪水和严重干旱,为保障人民群众生命财产安全、促进经济社会平稳健康发展提供了重要支撑,为新时代构建国家水网奠定了重要基础。
纵横交织的自然河湖水系网络,为国家水网建设提供了天然条件。河湖水系是水流的载体,具有行蓄洪水、排水输沙、供水灌溉、内河航运、水力发电、维护生态等多种功能。我国流域面积50平方公里及以上河流45203条,常年水面面积1平方公里及以上湖泊2865个。河湖水系相互交织,形成复杂多样的河网格局和生态系统,成为国家水网的重要本底条件。
规模庞大的水利设施,为国家水网建设提供了重要基础。我国已基本建成防洪减灾、城乡供水、农田灌溉等水利工程体系,水利基础设施网络基本形成,三峡工程、南水北调工程等国之重器发挥巨大效益。我国已建成各类水库9.8万多座,总库容9000多亿立方米,水资源调控能力约30%;5级及以上堤防约32万公里,保护了全国大部分人口和经济区;建成大中型灌区7330多处,农田有效灌溉面积10.37亿亩。各类水利工程逐步由点向网、由分散向系统发展,成为国家水网的重要组成部分。
河湖水系连通和人工基础设施融合发展,为国家水网建设提供了有力支撑。我国自古以来就有连通河湖水系、构建江河水网的实践探索,都江堰、京杭大运河等宏伟工程仍在发挥重要作用,造福中华民族。随着南水北调东、中线一期等重大引调水工程相继建成,跨流域跨区域水网格局逐步形成。部分地区在水网建设和河湖水系连通方面的实践,为国家水网建设提供了有益经验。
由于我国水问题的复杂性和治水的艰巨性,与构建现代化高质量基础设施体系要求相比,水利工程体系还存在系统性不强、标准不够高、智能化水平有待提升等问题,国家水网总体格局尚未完全形成。防洪排涝减灾体系仍不完善,水资源统筹调配能力不高,水利工程互联互通和协同融合不够,现代化管理体制机制尚不健全,安全绿色智慧发展亟待加强,水利公共服务水平和质量效率有待提升,水利基础设施网络系统性、综合性、强韧性还需增强。
(二)形势要求
当前,我国踏上了全面建设社会主义现代化国家、向第二个百年奋斗目标进军的新征程,实现中华民族伟大复兴正处于关键时期,需要有坚实的水安全支撑和保障。我国经济已转向高质量发展阶段,推动经济体系优化升级,构建新发展格局,迫切需要加快补齐基础设施等领域短板,实施国家水网重大工程,充分发挥超大规模水利工程体系的优势和综合效益,在更高水平上保障国家水安全,支撑全面建设社会主义现代化国家。
加快构建国家水网,是解决水资源时空分布不均、更大范围实现空间均衡的必然要求。我国基本水情一直是夏汛冬枯、北缺南丰,水资源时空分布极不均衡。全国人均、亩均水资源占有量分别仅为世界平均水平的1/4和1/2。形成全国统一大市场和畅通国内大循环,促进南北方协调发展,迫切需要加强水资源跨流域跨区域科学配置,解决水资源空间失衡问题,增强水资源调控能力和供给能力,保障经济社会高质量发展。
加快构建国家水网,是解决生态环境累积欠账、实现绿色发展的必然要求。长期以来,一些地区经济社会用水超过水资源承载能力,导致水质污染、河道断流、湿地萎缩、地下水超采等生态问题。目前,全国仍有3%国控断面地表水水质为Ⅴ类、劣Ⅴ类,全国地下水超采区面积28万平方公里,年均超采量158亿立方米。河湖水域空间保护、生态流量水量保障、水质维护改善、生物多样性保护等面临严峻挑战,迫切需要系统谋划水资源优化配置网络,发挥水资源综合效益,既保障经济社会用水需求,又实现“还水于河”,复苏河湖生态环境。
加快构建国家水网,是有效应对水旱灾害风险、更高标准筑牢国家安全屏障的迫切要求。我国水旱灾害频发,大江大河中下游地区易受流域性洪水、强台风等冲击,中西部地区易受强降雨、山洪灾害等威胁,400毫米降水线西侧区域大多干旱缺水、生态脆弱。随着全球气候变化影响加剧,需要加快完善水利基础设施网络,提升洪涝干旱防御工程标准,维护水利设施安全,提高数字化、网络化、智能化管理水平,推动建设高质量、高标准、强韧性的安全水网,保障经济社会安全运行。
二、总体要求
(一)指导思想
以习近平新时代中国特色社会主义思想为指导,立足新发展阶段,完整、准确、全面贯彻新发展理念,构建新发展格局,推动高质量发展,全面贯彻落实“节水优先、空间均衡、系统治理、两手发力”的治水思路,坚持以人民为中心的发展思想,坚持问题导向、目标导向,统筹发展和安全,系统谋划、整体协同,精准补短板、强弱项,优化水利基础设施布局、结构、功能、发展模式,以全面提升水安全保障能力为目标,以完善水资源优化配置体系、流域防洪减灾体系、水生态保护治理体系为重点,统筹存量和增量,加强互联互通,加快构建“系统完备、安全可靠,集约高效、绿色智能,循环通畅、调控有序”的国家水网,实现经济效益、社会效益、生态效益、安全效益相统一,为全面建设社会主义现代化国家提供有力的水安全保障。
(二)工作原则
——立足全局、保障民生。坚持全国一盘棋,立足长远、适度超前,统筹推动国家水网建设,支撑国土空间开发保护、生产力布局和国家重大战略实施,为畅通国内大循环提供支撑。坚持以人为本,着力保障防洪安全、供水安全、粮食安全、生态安全,满足人民对美好生活的向往,不断增强人民获得感、幸福感、安全感。
——节水优先、空间均衡。把节水作为实施国家水网工程的基本前提,以水定需、量水而行、因水制宜,充分发挥水资源刚性约束作用,按照“确有需要、生态安全、可以持续”的要求,科学合理规划水网工程布局,优化水资源空间配置,提高重要区域水资源承载能力,促进人口经济与资源环境相均衡。
——人水和谐、绿色生态。牢固树立生态文明理念,坚持山水林田湖草沙系统治理,尊重自然、顺应自然、保护自然,把生态优先、绿色发展理念贯穿国家水网建设和运行管理全过程,努力建设生态水利工程,持续改善水生态水环境,维护河湖生态系统完整性,实现人水和谐共生,促进可持续发展。
——系统谋划、风险管控。坚持系统观念,立足流域整体,兴利除害结合,系统解决水资源、水生态、水环境、水灾害问题。把联网、补网、强链作为国家水网建设的重点,推进各层级水网协同融合,着力提升国家水网整体效能和全生命周期综合效益。强化底线思维,增强水安全风险防控的主动性和有效性。
——改革创新、两手发力。坚持多轮驱动,发挥政府和市场、中央和地方、国有资本和社会资本等多方面作用。创新国家水网建管体制和投融资机制,更好发挥水价杠杆作用。发挥科技创新引领作用,大力推进水网数字化、调度智能化、监测预警自动化,加强实体水网与数字水网融合,提升水网工程科技和智能化水平。


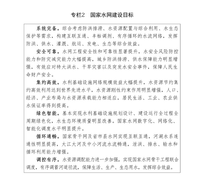
(三)发展目标
到2025年,建设一批国家水网骨干工程,国家骨干网建设加快推进,省市县水网有序实施,着力补齐水资源配置、城乡供水、防洪排涝、水生态保护、水网智能化等短板和薄弱环节,水旱灾害防御能力、水资源节约集约利用能力、水资源优化配置能力、大江大河大湖生态保护治理能力进一步提高,水网工程智能化水平得到提升,国家水安全保障能力明显增强。
到2035年,基本形成国家水网总体格局,国家水网主骨架和大动脉逐步建成,省市县水网基本完善,构建与基本实现社会主义现代化相适应的国家水安全保障体系。水资源节约集约高效利用水平全面提高,城乡供水安全保障水平和抗旱应急能力明显提升;江河湖泊流域防洪减灾体系基本完善,防洪安全保障水平显著提高,洪涝风险防控和应对能力明显增强;水生态空间有效保护,水土流失有效治理,河湖生态水量有效保障,美丽健康水生态系统基本形成;国家水网工程良性运行管护机制健全,数字化、网络化、智能化调度运用基本实现。


(四)主要任务
构建国家水网之“纲”。围绕国家重大战略,以大江大河干流及重要江河湖泊为基础,以南水北调工程东、中、西三线为重点,科学推进一批重大引调排水工程规划建设,推进大江大河干流堤防达标建设、重点河段河势控制,针对重点河段适时开展提标建设,构建重要江河绿色生态廊道,加快构建国家水网主骨架和大动脉。
织密国家水网之“目”。结合国家、省区市水安全保障需求,加强国家重大水资源配置工程与区域重要水资源配置工程的互联互通,推进主要支流和中小河流综合治理、区域河湖水系连通和引调排水工程建设,形成城乡一体、互联互通的省市县水网体系,改善河湖生态环境质量,提升水资源配置保障能力和水旱灾害防御能力。
打牢国家水网之“结”。加快推进列入流域及区域规划、符合国家区域发展战略的控制性调蓄工程和重点水源工程建设,加快重要蓄滞洪区建设,充分挖掘现有工程的调蓄能力,综合考虑防洪、供水、灌溉、航运、发电、生态等功能,加强流域水工程联合调度,提升水资源调控能力,发挥工程综合功能和效益。
三、国家水网总体布局
立足流域整体和水资源空间均衡,结合江河湖泊水系特点和水利基础设施布局,统筹存量和增量,加强国家骨干网、省市县水网之间的衔接,推进互联互通、联调联供、协同防控,逐步形成国家水网“一张网”,共同发挥保障水安全的作用,促进水资源与人口经济布局相均衡,支撑经济社会高质量发展。
(一)加快构建国家水网主骨架
根据我国自然地理格局、江河流域水系分布、水利基础设施网络及河湖水系连通情况,国家水网主骨架由主网和区域网组成。未来根据国家长远发展战略需要,逐步扩大主网延伸覆盖范围,与区域网互联互通,形成一体化的国家水网。
(二)畅通国家水网大动脉
充分发挥长江、黄河等国家重要江河干流行洪、输水、生态等综合功能,加快完善南水北调工程总体布局,扎实推进后续工程高质量发展。充分发挥南水北调工程生命线作用,用足用好东、中线一期工程供水能力,提高工程供水效益。坚持科学布局,准确把握东线、中线、西线各自特点,加强顶层设计,优化战略安排,深化方案比选,开展重大问题研究,创新体制机制,统筹推进后续工程建设。
(三)建设骨干输排水通道
根据经济社会发展和生态环境保护需求,合理布局建设一批重大水资源配置工程和江河防洪治理骨干工程,形成南北、东西纵横交错的骨干输排水通道。统筹考虑重要区域水安全保障需求,优化水资源调配体系,推进水资源配置骨干工程建设。加快实施重要江河堤防达标提质升级和河道综合治理,相机新(扩)建重要分洪通道,完善流域防洪工程体系,提升江河行洪排洪能力。
四、完善水资源配置和供水保障体系
针对我国夏汛冬枯、北缺南丰的水资源分布特点,聚焦国家发展战略和现代化建设目标,坚持节水优先、量水而行、开源节流并重,采取“控需、增供”相结合的举措,在深度节水控水前提下,科学规划建设水资源配置工程和水源工程,依托纵横交织的天然水系和人工水道,完善水资源配置格局,实现水资源互济联调,推进科学配水、合理用水、优水优用、分质供水,全面增强水资源总体调配能力,提高缺水地区供水保障程度和抗风险能力。
(一)实施重大引调水工程建设
坚持先节水后调水、先治污后通水、先环保后用水,聚焦流域区域发展全局,兼顾生态、航运、发电等用水保障,推进南水北调后续工程高质量发展,实施一批重大引调水工程,加强互联互通,加快形成战略性输水通道,优化水资源宏观配置格局,增强流域间、区域间水资源调配能力和城乡供水保障能力,促进我国人口经济布局和国土空间利用格局优化调整。
(二)完善区域水资源配置体系
加强国家重大水资源配置工程与区域重要水资源配置工程的互联互通,开展水源工程间、不同水资源配置工程间水系连通,提升区域水资源调配保障能力。完善城市供水网络布局,加强饮用水水源地长效管护,改善供水水质,加快城市应急备用水源工程建设,形成多水源、高保障的供水格局。优化农村供水工程布局,强化水资源保护和水质保障,提升农村供水标准和保障水平。统筹用好当地水、外调水,强化地表水、地下水联调联供,加强再生水、淡化海水、集蓄雨水、矿井水、苦咸水等非常规水源利用,提高水资源循环和安全利用水平。在易旱地区,加强抗旱引调提水工程和水库连通工程建设,提高水源调配和抗旱供水保障能力,保障干旱期城乡用水需求。
以粮食生产功能区、重要农产品生产保护区、特色农产品优势区为重点,在东北松嫩平原、黄淮海平原、长江中下游地区等水土资源条件适宜地区,结合国家骨干网水源工程和输配水工程,新建一批节水型、生态型灌区,实施大中型灌区续建配套和现代化改造,完善灌排骨干工程体系,创新并推广高效节水新技术新机制,提高水土资源利用效率,夯实国家粮食安全基础。
(三)推进水源调蓄工程建设
充分挖掘现有水源调蓄工程供水潜力,加快推进已列入规划的骨干水源工程建设,提升水资源调蓄能力。加快欠发达地区、革命老区、民族地区和海岛地区、国家乡村振兴重点帮扶县中小型水源工程建设,增强城乡供水保障能力。
五、完善流域防洪减灾体系
坚持人民至上、生命至上,把保护人民生命财产安全摆在首位,遵循“两个坚持、三个转变”的防灾减灾救灾理念,全面提升防洪安全保障能力。针对水旱灾害防御新形势新要求,从流域整体着眼,以大江大河大湖等重要江河湖泊为重点,开展七大流域防洪规划修编,进一步优化流域防洪减灾体系布局,做好洪涝水出路安排,综合采取“扩排、增蓄、控险”相结合的举措,以流域为单元构建由水库、河道及堤防、分蓄滞洪区组成的现代化防洪工程体系,科学提升洪涝灾害防御工程标准,统筹防洪工程和非工程措施,进一步增强洪涝灾害防御能力,最大程度减少灾害损失,确保重要城市、重要经济区、重要基础设施防洪安全。
(一)提高河道泄洪能力
以河道堤防达标提标建设和河道整治为重点,加快长江、黄河、淮河、海河、珠江、松花江、辽河及洞庭湖、鄱阳湖、太湖等大江大河大湖治理,保持河道畅通和河势稳定,全面提高河道泄洪能力。对涉及国家重大战略、重要经济区、重要城市群、重要防洪城市的重点河段,按照流域防洪规划和规程规范等要求,复核防洪能力,修订防洪标准,适时开展提标建设。加快实施中小河流治理,优先实施沿河有县级及以上城市、重要城镇和人口较为集中的河段治理。对北方地区河流,重点加强河道系统整治,减轻河道淤积萎缩,恢复河道行洪能力。对南方地区河流,重点维护河势稳定和行蓄洪空间,协调干支流关系,统筹防洪与排涝,减轻干流防洪压力。新(扩)建一批骨干排洪通道,解决平原河网地区外排通道不足、洪水出路不畅等问题。加强河口治理,规范入海流路,保持河口稳定畅通。
(二)增强洪水调蓄能力
加快实施一批流域控制性水库工程建设,提高江河洪水调蓄能力,努力争取流域洪水防控的主动权。长江流域重点推进上游渠江、沱江,中游清江水系,下游水阳江、青弋江等支流控制性枢纽建设;黄河流域重点加快东庄等控制性工程建设,有序推进古贤等工程;淮河流域重点开展上游潢河、汝河等支流,沂沭河及山东半岛重要行洪河道洪水调控工程建设;珠江流域加快西江、柳江等防洪控制性枢纽建设;东南诸河推进钱塘江、赛江等控制性枢纽建设。加快实施病险水库除险加固,健全常态化管护机制。加强科学调度,提高洪水资源化利用水平,发挥调蓄工程综合效益。
(三)确保分蓄洪区分蓄洪功能
根据流域洪水出路安排和防洪保护要求,优化调整蓄滞洪区布局,加快推进长江、黄河、淮河、海河等流域重要蓄滞洪区建设,确保正常分蓄洪功能。加强蓄滞洪区土地利用、产业引导、人口规模管控。有条件的地方科学有序实行退田(圩)还湖。禁止非法侵占河湖水域,保护行蓄洪空间。以恢复蓄洪空间、行洪通道、生态空间为目标,因地制宜采取“双退”或“单退”方式,开展洲滩民垸分类整治,恢复行洪滞洪功能。优化黄河下游滩区治理方案,引导区内人口有序外迁。
(四)提升洪水风险防控能力
充分考虑气候变化引发的极端天气影响和防洪形势变化,科学提高防洪工程标准,增强全社会安全风险意识,有效应对超标洪水威胁。提升流域防洪智能化水平,强化预报、预警、预演、预案四项措施。加强水库群等水工程联合调度,发挥防洪工程体系整体优势,全面增强流域防洪安全保障能力。针对病险水库水闸、中小河流暴雨洪水、山洪灾害等突出风险点,及时有效消除风险隐患,提高应对洪涝灾害能力。
六、完善河湖生态系统保护治理体系
牢固树立生态文明理念,以提升生态系统质量和稳定性为核心,坚持系统治理、综合治理、源头治理,统筹流域上中下游,兼顾地表地下,因地制宜、综合施策,大力推进河湖生态保护修复,加强地下水超采综合治理,加强水源涵养与水土保持生态建设,加快复苏河湖生态环境,让河流恢复生命、流域重现生机,实现河湖功能永续利用。
(一)加强河湖生态保护治理
按照重塑和保持河流健康生命形态的要求,分区分类确定河湖生态流量目标,加强节水和水资源优化配置,退减挤占的河湖生态用水,开展重点河湖、湿地生态补水,保障河湖生态流量,维护生物多样性。强化河湖长制,深入推进河湖“清四乱”(清理乱占、乱采、乱堆、乱建)常态化规范化,持续整治侵占破坏河湖的问题。加强河湖监管巡查,巩固城市黑臭水体治理成效。开展入河(湖)排污口排查整治,加强河道河湖清淤整治清障、生态整治修复、水系连通,改善河湖水循环和水动力条件,恢复水清岸绿的水生态环境。加快划定河湖管理范围及岸线保护范围,加强岸线功能分区管控,实施河湖空间带修复,打造生态宜居、亲水便捷的沿江沿河沿湖绿色生态走廊。推进大江大河河口生态修复与综合治理。加强重大引调水工程水源区及输水干渠、集中式饮用水水源地保护。
(二)加快地下水超采综合治理
深入推进华北等重点区域地下水超采综合治理,在确定地下水取用水量和水位控制指标基础上,采取强化节水、禁采限采、水源置换等综合措施压减地下水超采量,严控地下水开发强度。加强地下水资源保护,按照禁止开采区和限制开采区要求,实行分区管护。多渠道增加水源补给,在有条件的地区,通过利用当地水、外调水和再生水,实施超采区地下水回补,逐步实现采补平衡。
(三)推进水源涵养与水土保持
加强青藏高原“中华水塔”保护,加大封育保护力度,因地制宜实施林草植被恢复等预防保护措施,提高林草植被综合覆盖度,提升生态系统自我修复能力和稳定性。以长江上中游、黄河上中游、东北黑土区、西南岩溶石漠化区、三峡和丹江口库区等为重点,因地制宜推进坡耕地、淤地坝、侵蚀沟、崩岗治理等工程,采取工程措施和生物措施相结合的方式,综合防治水土流失,提升治理效益。以流域为单元,以山青、水净、村美、民富为目标,统筹配置沟道治理、生物过滤带、水源涵养、封育保护、生态修复等措施,打造生态清洁小流域。
七、推动国家水网高质量发展
统筹规划国家骨干网和省市县水网建设,坚持高标准、高水平,推动水网安全发展、绿色发展、智慧发展、融合发展,健全管理体制机制,全面提升水安全保障能力和水平。
(一)推进安全发展
提升水安全保障标准。高标准建设国家水网工程,对已建工程进行升级改造,提高水网整体安全性。针对气候变化影响和防洪安全保障需求,复核流域区域防洪能力,分析洪涝灾害风险,优化防洪区划,对沿河城镇级别、人口规模等保护对象重要性提升或新增防洪任务的河段,合理提高防洪安全保障标准和防洪工程标准。以提高城乡供水保证率为核心,有效应对特大干旱、水污染等供水风险,提升城乡供水安全标准和保障水平。加快制定修订水网工程技术标准,健全与水安全保障目标要求相适应的技术标准体系。在推进工程建设时同步配套完善监测计量设施。
加强水安全风险防控。以水资源、防洪、水生态等风险防控为重点,健全国家水网工程安全防护制度,加强安全风险识别,建立风险查找、研判、预警、防范、处置、责任等全链条管控机制,确保水网工程运行安全。加强水网统一调度和水工程联合调度,发挥水网运行整体效能,增强系统安全韧性和抗风险能力。制定水网建设和运行管理安全风险应急预案,防范化解突发水安全事件,及时消除风险隐患。
(二)推动绿色发展
强化水资源承载能力刚性约束。国家水网建设要充分考虑流域区域水资源承载能力,坚持以水定城、以水定地、以水定人、以水定产,加强水资源节约集约安全利用,合理控制水资源开发利用强度,建设节水高效水网工程。对水资源超载区水网建设,要加强需求侧管理,大力推动各领域节水,优化产业布局和结构调整,合理规划建设引调水工程,增加水源补给,退减挤占的河道生态水量,压减地下水超采,缓解水资源供需矛盾。对水资源尚有开发潜力地区水网建设,要充分考虑河流水系、水资源条件、生态环境等因素,协调上下游、左右岸、干支流、调入区与调出区,统筹相关区域用水需求,合理确定可调出水量,为构建水网提供水源支撑。
建设生态水网工程。把生态文明理念贯穿国家水网规划、设计、建设、运行、管理全过程,优化水网工程布局和建设方案,严格执行规划和建设项目环境影响评价制度,落实国土空间规划管控要求,水网工程建设应尽量避让耕地和永久基本农田、生态保护红线,避免压覆重要矿床。河道治理、堤防加固、引调水、调蓄水源等水网工程建设,注重生态保护和节约集约用地,采取生态友好型建设方案、建筑材料、施工工艺,因地制宜对已建水网工程实施生态化改造,深入开展小水电清理整改及绿色转型升级,建设绿色水利基础设施网络。加强水网生态调度,保障河湖生态流量,维护河湖生态系统完整性和生物多样性。推动健全流域区域横向生态保护补偿机制。在工程建设中注重保护、传承、弘扬优秀水文化。
(三)加快智慧发展
加强水网数字化建设。深化国家水网工程和新型基础设施建设融合,推动水网工程数字化智能化建设。以自然地理、干支流水系、水利工程、经济社会信息为主要内容,建设数字孪生水网,加快构建映射物理水流过程及其响应过程的数字化场景,提升水网工程数字化水平,实现物理水网与数字水网间动态实时信息交互和深度融合。推进水网工程与相关行业数字化平台衔接,实现信息共享。
提升水网调度管理智能化水平。加快推进国家水网调度中心、大数据中心及流域分中心建设,构建国家水网调度指挥体系。通过智慧化模拟,支撑水网全要素预报、预警、预演、预案的模拟分析,提供智慧化决策支持,提高水网防洪、供水、生态等综合调度管理水平。
完善水网监测体系。充分利用已有监测站网,加快重要江河干流及主要支流、中小河流监测站网优化与建设,加强水文水资源、取排水、河湖空间、水生态环境、水土保持、水工程安全等监测,全面提升水网监测感知能力。推动新一代通信技术、高分遥感卫星、人工智能等新技术新手段应用,提高监测设备自动化、智能化水平,打造全覆盖、高精度、多维度、保安全的水网监测体系。
(四)统筹融合发展
加强国家骨干网和省级水网互联互通。统筹国家、区域水安全保障需求,加强国家骨干网和省级水网的衔接和互联互通,做好省级水网规划建设,发挥水网工程整体效益。北方缺水地区依托跨流域调水骨干工程,建设完善省级水网,提高水资源调配能力和供水保障程度,逐步降低水资源开发利用程度,加强洪水资源化利用。南方丰水地区通过水网工程,提高区域防洪排涝能力,统筹调配水资源,增强河湖水动力。
有序推进省市县水网协同融合。依托国家骨干网和省级水网,优化市县河湖水系布局,推进水利基础设施建设,打通防洪排涝和水资源调配“最后一公里”,提升城乡水利基本公共服务水平。因地制宜开展城市水系连通,留足城市河湖生态空间和防洪排涝空间,推进再生水利用,提高水资源利用效率。有条件的农村地区可以采取城镇供水管网延伸或者建设跨村、跨乡镇联片集中供水工程等方式,发展规模集中供水。完善灌排体系,开展水系连通及水美乡村建设,提高农村水安全保障能力。
加强水网与相关产业协同发展。推进国家水网与现代农业融合发展,在粮食主产区及水土资源条件适宜地区,新建一批现代化大型灌区,提升粮食生产保障能力;推进大中型灌区续建配套和改造,提高灌区输配水效率。推进水网与电力行业融合发展,加强国家水网与水电基地协同融合。推进水网与能源产业布局融合发展,在强化节水基础上,根据水资源承载条件,优化产业布局,合理规划水网建设,保障重要能源基地合理用水需求。推进水网与航运融合发展,加强水网与水运通道统筹,结合流域综合规划,科学论证和有序推进内河航运发展。巩固长江黄金水道、珠江、大运河黄河以南段等航运主通道,加强江汉运河、江淮运河等工程规划建设,推进平陆运河建设。
(五)完善体制机制
创新水网建设管理体制。积极探索投建运营一体化建设管理模式。对国家骨干网建设,由中央或省级组建项目法人,负责建设运营管理。对省市县水网建设,依托具有一定规模和专业优势的水管单位、供水公司、投融资平台等,组建水网建设运营实体。支持社会资本采取股权合作、特许经营、政府和社会资本合作等方式,参与符合条件的水网项目建设运营。
健全水网良性运行机制。完善国家水网调度运行机制,提高水网运行效率和效益。研究建立水网运行调度管理等制度体系,提高制度化管理水平。推进水权水市场改革,规范明晰用水权,完善用水权市场化交易制度。加快水网供水价格改革,创新完善公益性与经营性供水相结合的价格形成机制,建立健全有利于促进水资源节约和水利工程良性运行、与水利投融资体制机制改革相适应的水价形成机制。深化农业水价综合改革,健全节水激励机制。健全水网工程运行管护常态化机制,积极推进管养分离,促进管理专业化、标准化。深化工程管理体制改革,探索集中管理模式,促进工程良性运行。
八、保障措施
(一)加强党的领导
坚持和加强党的全面领导,增强“四个意识”、坚定“四个自信”、做到“两个维护”,充分发挥党总揽全局、协调各方的领导核心作用,确保国家水网建设正确政治方向。实行中央统筹、省负总责、市县抓落实的工作机制,全面调动各级干部建设国家水网的积极性、主动性、创造性,确保如期完成本规划纲要确定的目标任务。
(二)加强组织实施
加强国家水网总体设计和组织保障,完善国家水网建设规划体系,建立健全规划纲要实施协调推进机制,强化部门协同和上下联动,通盘考虑、分区施策,结合经济社会发展和项目前期工作进展等,科学有序推动各级水网工程统筹规划、协同建设。创新省级水网建设推进机制,开展省级水网先导区建设。深化水网工程前期论证,科学合理确定工程建设规模、布局和方案,力争实现水网综合效益最大化。有关部门和地方要将国家水网重大工程纳入国民经济和社会发展五年规划及相关专项规划滚动实施。“十四五”时期,重点实施一批规划依据充分、前期工作基础较好、地方建设积极性高的国家水网重大工程。
(三)加强政策保障
各有关部门要细化完善立项审批、资金投入、用地用海、生态环境等配套政策,积极支持国家水网工程规划建设。加强水网与国土空间规划衔接协调,将国家水网建设项目统筹纳入国土空间规划“一张图”。多渠道筹措建设资金,充分发挥政府投资撬动作用,中央投资对国家水网工程建设予以支持。按照市场化法治化原则,深化水利投融资体制机制改革,落实水价标准和收费制度,建立合理回报机制,扩大股权和债权融资规模。对有发电、供水等经营收益的水库和引调水工程,探索和规范推行项目法人招标、政府和社会资本合作等模式,积极引导社会资本依法合规参与工程建设运营。推动符合条件的项目开展基础设施领域不动产投资信托基金试点,盘活存量资产。
(四)加强科技支撑
积极开展国家水网建设重大问题研究和关键技术攻关,运用系统论、网络技术等理论方法,提高水网统筹规划、系统设计、建设施工、联合调度等基础研究和技术研发水平。加强国家水网科研能力建设,依托有实力的科研机构,建立国家水网科研基地。吸纳借鉴国内外先进技术,推广使用实用技术。加快水网建设相关领域科技人才培养和实践锻炼,培育领军人物和专业化科研技术创新团队,为国家水网建设提供人才支撑。